又一重要券商并购!“拟收购100%股权”
央视财经 | 2026-04-20 10:09
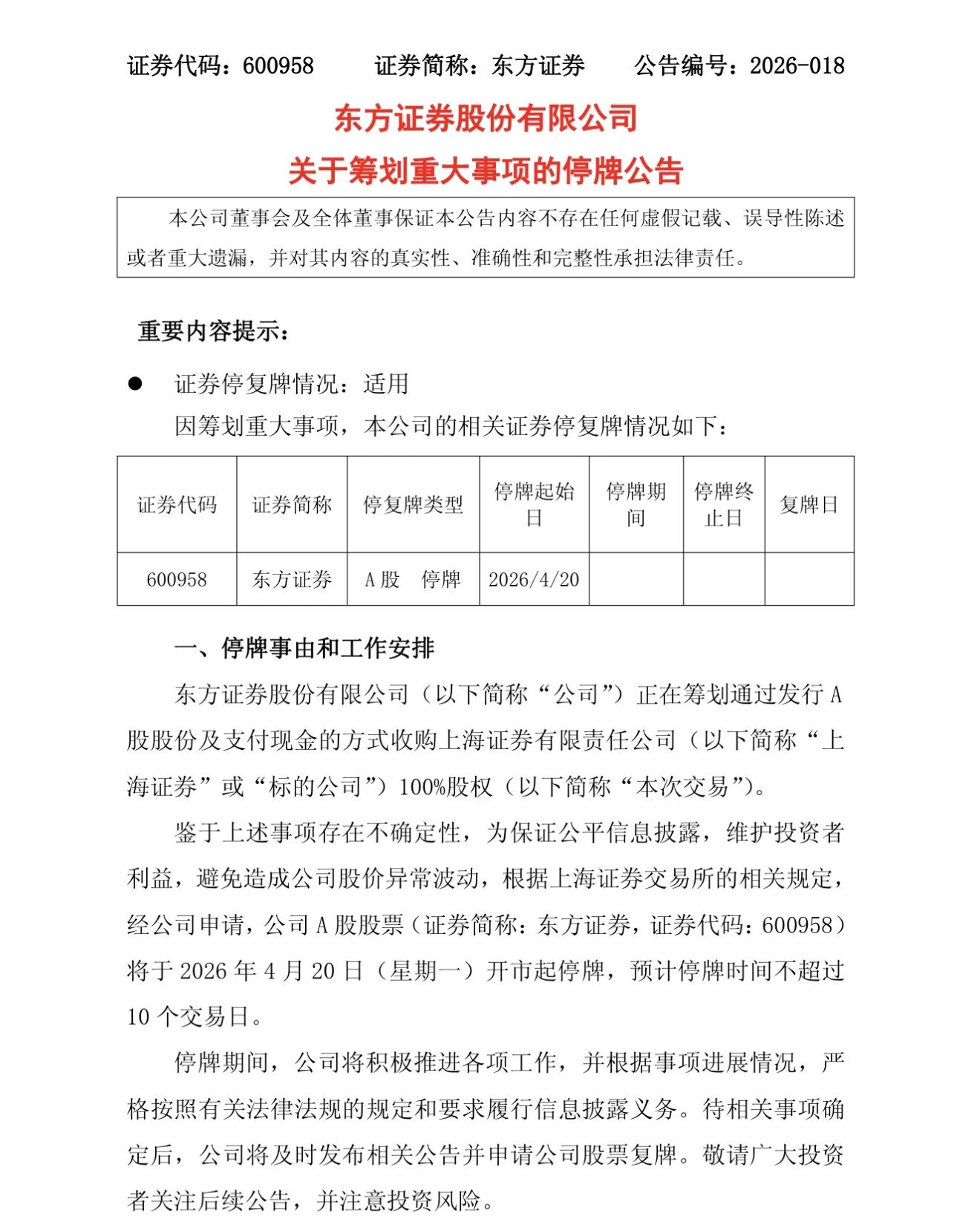
4月19日,东方证券发布公告称,公司正在筹划通过发行A股股份及支付现金的方式收购上海证券有限责任公司100%股权。鉴于上述事项存在不确定性,为保证公平信息披露,维护投资者利益,避免造成公司股价异常波动,根据上海证券交易所的相关规定,经公司申请,
公司A股股票将于2026年4月20日(星期一)开市起停牌,预计停牌时间不超过10个交易日。

东方证券表示,停牌期间,公司将积极推进各项工作,并根据事项进展情况,严格按照有关法律法规的规定和要求履行信息披露义务。待相关事项确定后,公司将及时发布相关公告并申请公司股票复牌。敬请广大投资者关注后续公告,并注意投资风险。

