贵州印发职教高考实施方案,构建职业教育人才培养体系
近日,省教育厅、省人力资源和社会保障厅、省退役军人事务厅联合印发《贵州省职教高考实施方案》(以下简称《方案》),明确自2025年启动职业教育考试招生制度改革,计划到2028年全面推动“职教高考”平稳落地,逐步构建中、高、本有效衔接的职业教育人才培养体系。
《方案》聚焦三大招生路径:中职生对口升学统一考试、高职院校分类考试和普通高等学校专升本考试,着力强化职业技能导向,拓宽技术技能人才成长通道。中职生对口升学统一考试设化学生物、土木建筑等8个大类;高职院校分类考试面向普通高中毕业生及退役军人、农民工、高素质农民、企业员工等群体,实行职业适应性测试;专升本考试设文史哲法、机械电子等9个大类。
为激励优秀技能人才成长,《方案》推出多项奖励政策,世界技能大赛获奖者经考核可保送至本科院校;获国家级职业技能竞赛奖项的中职生,在公共基础课达标后可免试职业技能课并录取至职业本科;荣立三等功及以上的退役大学生士兵可免试入读本科。
此外,贵州将加强命题队伍建设,推进虚拟仿真实训平台建设,严格资格审查,实施招生“阳光工程”,确保公平公正。相关考试将于每年3月上旬至下旬举行。
《方案》全文如下:
贵州省职教高考实施方案
为贯彻落实中共中央、国务院关于深化新时代教育评价改革的决策部署,深入推进我省职业教育考试招生制度改革,根据《教育强国建设规划纲要(2024—2035年)》《关于深化现代职业教育体系建设改革的意见》等文件要求,结合我省工作实际,实施职教高考改革,特制定本实施方案。
一、总体要求
坚持以习近平新时代中国特色社会主义思想为指导,深入贯彻党的二十大和二十届历次全会精神,正确处理教学与考试、考试与招生、招生与管理等关系,进一步强化职业技能考试的作用,突显职业教育考试招生对职业技能的要求,建立符合职业教育特征、顺应时代要求、具有贵州特点的职业教育考试招生制度,逐步建成中、高、本有效衔接的职业教育育人体系。2025年启动贵州省职业教育考试招生制度改革,到2028年推动职教高考平稳落地。
二、主要内容
(一)中职生对口升学统一考试招生办法
1.招生对象。具有贵州省户籍的中等职业学校(含学制为三年制及以上的普通中等专业学校、成人中等专业学校、职业高级中学、技工学校,下同)应、往届毕业生,非贵州省户籍的贵州省中等职业学校应届毕业生。
2.考试类别。化学生物类、土木建筑类、机械电子类、电子信息类、医药卫生类、经济管理类、艺术设计类、教育体育类8个大类,考生只能选择1个考试类别报考。
3.考试科目。
(1)公共基础课:语文、数学、英语、思想政治。
(2)职业技能课:考试类别对应科目的专业理论知识和专业技能。
4.考试方式。公共基础课实行4门科目合卷笔试,专业理论知识实行笔试,专业技能通过虚拟仿真技术由考生在电脑端进行实操考核。其中,艺术设计类考生职业技能课考试为贵州省普通高校招生艺术类专业考试;经济管理类、教育类考生职业技能课考试实行专业理论知识和专业技能合卷笔试;报考体育专业类的考生职业技能课考试由省教育厅指定高校组织开展体育类专业考试。
5.考试安排。公共基础课、职业技能课考试由全省统一组织,考试安排在每年3月上旬举行,具体考试时间以当年考试工作通知为准。
6.技能赋分。中等职业学校学生在校期间获得的职业技能竞赛奖项和职业技能等级2个项目,通过赋分方式转换为每个项目的成绩,且2个项目成绩可累加计算。职业技能竞赛获奖项目、职业技能等级,须与报考的考试类别相关方可赋分。
7.成绩构成。考生总成绩由“公共基础课成绩+职业技能课成绩+技能赋分成绩”组成,满分700分。其中,“公共基础课”考试满分200分(语文满分60分、数学满分50分、英语满分40分、思想政治满分50分),“职业技能课”考试满分300分(专业理论知识满分150分、专业技能满分150分),“技能赋分”满分200分(职业技能竞赛奖项最高赋分120分,职业技能等级最高赋分80分)。艺术设计类考生的职业技能课成绩依据贵州省普通高校招生艺术类专业考试成绩计算。体育专业类考生的职业技能课成绩依据省教育厅指定高校组织的体育类专业考试成绩计算。
8.录取方式。考生志愿设置职业本科、高职(专科)2个批次,按照考试类别,分列招生计划、分别划定最低录取控制分数线。考生志愿由“院校+专业(类)”组成,实行平行志愿投档,每个考生最多可以填报20个平行志愿。高职(专科)学校、职业本科学校(含办有职业本科专业的应用型本科学校,下同)依据考生的总成绩择优录取。在中职对口升学统一考试招生中未被录取考生可以报名参加普通高考。
9.贯通培养考生。“3+2”“3+4”等贯通培养考生,原则上由省招生考试院统一组织转段考试,考试合格者予以录取。放弃贯通培养资格或未被转段录取的考生,可以报名参加公共基础课和职业技能课考试,报考批次和院校不受限制。
10.奖励政策。
(1)作为中国国家代表队选手在世界技能组织主办的“世界技能大赛”中获奖的中等职业学校应届毕业生考生,可根据考生获奖项目及考生填报志愿,并经有关本科院校组织文化课考核合格后,可保送至职业本科学校相关专业就读。
(2)获得竞赛赛项目录内国家级相关奖项的中等职业学校应届毕业生考生,可免于参加职业技能课考试,在公共基础课考试成绩达到对应合格线的情况下,职业本科学校根据考生获奖项目及考生填报志愿录取至相应专业。
(3)获得竞赛赛项目录内省级一等奖以上奖项的中等职业学校应届毕业生考生,高职(专科)学校根据考生获奖项目及考生填报志愿录取至相应专业。
符合上述条件考生,也可以参加公共基础课和职业技能课考试,对其获得奖项进行技能赋分,报考批次不受限制。
(二)高职院校分类考试招生办法
1.招生对象。
(1)高中类:符合我省普通高考报名条件的普通高中应、往届毕业生。
(2)专项类:符合我省普通高考报名条件的贵州省入伍的退役军人(含接收安置地为贵州省的退役军人或具有贵州省户籍的退役军人)、农民工、高素质农民(包括村干部)、企业员工,在贵州省人力资源社会保障部门登记的失业人员,基层农技人员。
2.考试科目。职业适应性测试。
3.考试方式。分考试类别由省招生考试院指定高职院校组织。
4.考试安排。职业适应性测试时间安排在每年3月份,具体测试时间以当年考试工作通知为准。
5.录取方式。按照考试类别,分列招生计划、分别划定职业适应性测试最低录取控制分数线。考生志愿由“院校+专业(类)”组成,实行平行志愿投档,每个考生最多可以填报20个平行志愿。高职(专科)学校择优录取。
(1)高中类:依据普通高中学业水平合格性考试语文、数学、英语、思想政治4门科目原始成绩和职业适应性测试成绩之和择优录取。
(2)专项类:依据职业适应性测试成绩择优录取。
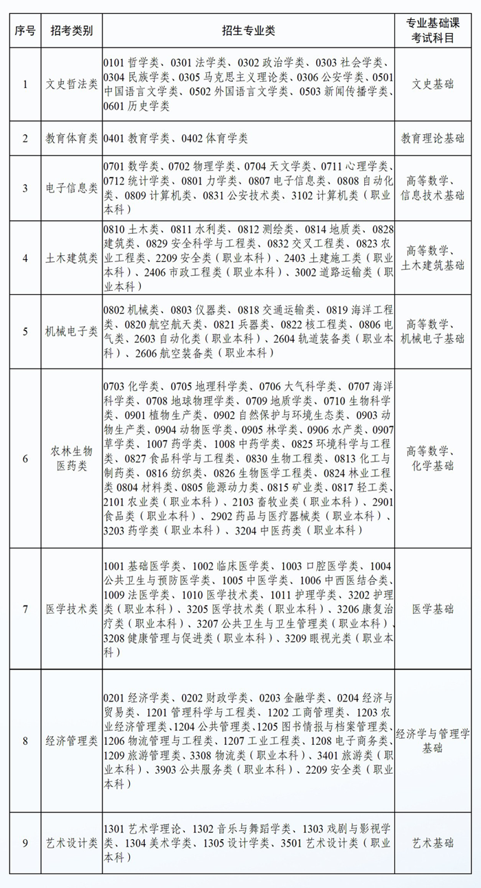
(三)普通高等学校专升本考试招生办法
1.招生对象。我省全日制普通高职(专科)应届毕业生;全日制普通高职(专科)毕业生及在校生(含高校新生)在我省应征入伍,退役后完成高职(专科)学业的退役大学生士兵;不在我省应征入伍,但具有我省全日制普通高职(专科)学历的退役大学生士兵。
2.考试类别。考试类别包括文史哲法类、机械电子类、电子信息类、土木建筑类、农林生物医药类、医学技术类、经济管理类、教育体育类、艺术设计类9个大类,考生选择1个考试类别报名考试。报考本科医学类专业的考生,所学高职(专科)医学类专业名称应与本科专业名称相同(专科中医骨伤专业升本时对应本科中医学专业)。
3.考试科目。
(1)公共基础课:数字素养、大学英语、思想政治。
(2)专业基础综合课:考试类别对应科目。
4.考试方式。公共基础课实行3门科目合卷笔试,专业基础综合课实行笔试。
5.考试安排。公共基础课、专业基础综合课考试由全省统一组织,考试安排在每年3月下旬举行,具体考试时间以当年考试工作通知为准。
6.技能赋分。专科阶段获得的职业技能竞赛奖项、职业技能等级2个项目,将通过赋分方式转换每个项目的成绩。该成绩计入专升本考试总成绩,且2个项目成绩可累加计算。考生取得的职业技能竞赛获奖项目、职业技能等级,须与报考的考试类别相关方可赋分。
7.录取成绩。录取成绩由“公共基础课成绩+专业基础综合课成绩+技能赋分成绩”构成,录取成绩满分700分。其中,公共基础课成绩满分200分(数字素养60分、大学英语60分、思想政治80分),专业基础综合课成绩满分300分,技能赋分满分200分(职业技能竞赛奖项最高赋分120分、职业技能等级最高赋分80分)。
8.录取方式。按照考试类别,分列招生计划、分别划定最低录取控制分数线。考生志愿由“院校+专业(类)”组成,实行平行志愿投档,每个考生最多可以填报20个平行志愿。普通本科学校、职业本科学校依据考生的总成绩择优录取。
9.奖励政策。
(1)作为中国国家代表队选手在世界技能组织主办的“世界技能大赛”中获奖的考生,可根据考生获奖项目及考生填报志愿保送至本科院校就读。
(2)获得竞赛赛项目录内省级一等奖以上奖项的考生,报考与竞赛赛项相关专业,可免考专业基础综合课考试;在公共基础课考试成绩达到对应合格线的情况下,可根据考生报考志愿录取至本科院校就读。符合此项条件考生,也可放弃奖励政策,以普通考生身份报名参加公共基础课和专业基础综合课考试,相关报考政策、录取方式等与普通考生报考政策一致。
(3)服役期间荣立三等功及以上奖励的退役大学生士兵考生,可根据考生专科阶段就读专业及考生填报志愿免试入读普通本科学校、职业本科学校。
(4)在我省应征入伍的非立功受奖退役大学生士兵,经本人申请、毕业高职(专科)学校推荐,符合条件的可免予参加公共基础课,但须参加职业适应性测试。不在贵州应征入伍但具有我省高职(专科)学历的退役大学生士兵,报名参加我省专升本考试招生,与普通应届考生考试招生政策一致。
三、保障措施
(一)加强领导,强化组织。省级层面负责强化命题队伍建设,搭建资源共享平台,建立资格审查协同机制。各级教育行政部门、人力资源社会保障部门及中等职业学校加快推进职业教育虚拟仿真实训平台建设,强化师资队伍培训,满足虚拟仿真技术应用于教育教学和开展专业技能考试的需求。省教育厅根据生源情况,统筹确定年度本专科计划安排,为考生提供多样选择。
(二)科学谋划,稳妥推进。充分尊重教育规律,统筹推进各项改革工作。依据贵州实际,动态调整各科目考试大纲、技能赋分等事项,调整方案提前向社会公布,给考生和社会以明确、稳定的预期。及时研究解决改革中遇到的新情况新问题,不断总结经验、调整完善政策措施。
(三)强化监督,确保公平。深入实施招生“阳光工程”、建立工作责任制和责任追究制。严格考生报考资格审查,将考生资格审查贯穿考试录取全过程。进一步加强政府监管,引导学校健全工作机制,充分发挥社会监督作用,共同维护考试招生秩序,促进教育公平公正。
附件1:
中职生对口升学统一考试类别及考试科目对照表

备注:1.具体招生专业类以当年高职(专科)学校、职业本科学校实际招生专业为准。
2.技工院校毕业生参加对口升学统一考试,专业划分以省级人力资源社会保障部门公布的“贵州省技工院校专业对应对口升学统一考试类别及考试科目对照表”为准。
附件2:
普通高等学校专升本考试类别及考试科目对照表

备注:1.报考下列本科医学类专业的考生,所学高职(专科)医学类专业名称应与本科专业名称相同。本科医学类专业包括:1002临床医学类、1003口腔医学类、1005中医学类、1006中西医结合类以及100401K预防医学、100403TK妇幼保健医学等(专科中医骨伤专业升本时对应本科中医学专业)。
2.具体招生专业类以当年高职(专科)学校、本科学校实际招生专业为准。
附件3:
竞赛赛项目录及赋分表

备注:1.参加大学生创新大赛,团队中排名前5名的赋同等级分值、排名6-10名的同等级分值减5分、排名11名及以后的同等级分值减10分;
2.同一赛项,按获奖最高级别赋分,分值不累加;多个赛项获奖,只选取赋分分值最高赛项赋分,分值不累加。
附件4:
职业技能等级赋分表

备注:1.职业技能等级证书以人力资源社会保障部门备案的为准;原教育部实施的“1+X”技能证书以人力资源社会保障部公布的信息为准。
2.获得多个职业技能等级证书的,只对符合条件的1个证书赋分。
中职生可直接升本科、
技能竞赛获奖者能免试、
退役士兵享升学优待……
《方案》还有哪些亮点?
一起来看解读——
1.三大升学路径打通,“中高本”贯通成现实
长期以来,不少中职和技工院校学生面临“学历天花板”,升学通道狭窄。如今,贵州打出“三大组合拳”:中职生对口升学统一考试、高职院校分类考试、普通高等院校专升本考试,形成一体化的职业教育升学链条。
这意味着,无论是中职毕业生、高职在校生,还是退役士兵、农民工等社会群体,都能找到适合自己的升学路径。特别是中职学生,无需再更换为“普通高考”赛道,通过“职教高考”就可以直接报考职业本科院校,实现学历与技能双提升。
更令人振奋的是,职业本科毕业生在就业、考研、考公务员等方面,与普通本科毕业生享有同等法律效力,彻底打破“重普轻职”的偏见。
2.文化+技能并重,不再“唯分数论”
过去,职业教育考试偏重理论知识,忽视动手能力。此次改革明确提出:“既看文化知识,更看技能水平。”
以中职生对口升学为例,总成绩满分为700分,由三部分构成:
公共基础课(语文、数学、英语、思想政治)占200分;
职业技能课(专业理论+专业技能)占300分;
技能赋分(竞赛获奖、等级证书)最高可达200分。
其中,职业技能占比超过五成,真正体现职业教育对技能的要求。在专升本考试中,同样设有最高200分的“技能赋分”,鼓励高职学生在校期间积极参与技能训练和竞赛。
“这次改革的核心,就是让会动手、有技术的学生脱颖而出。”省教育厅相关负责人表示,“我们不是要培养只会背书的‘考生’,而是要培养能解决实际问题的‘匠才’。”
3.虚拟仿真上考场,数字技术考出真本领
如何科学、公平地考核学生的实操能力?贵州给出的答案是:用科技赋能考试。
从2025年起,中职升学考试中的专业技能测试将通过虚拟仿真系统在电脑端完成。比如机械类考生可在模拟环境中拆装设备,建筑类考生可进行三维建模操作,医药卫生类则可模拟诊疗流程等。
这种模式不仅避免了真实操作中的安全风险,还能通过数据化评分减少人为误差,确保考试公平公正。
艺术类和体育类考生也不用担心——艺术设计类直接采用全省艺术统考成绩,体育类由指定高校组织专业测试,确保各类人才都能被精准识别。
4.志愿填报更灵活,最多可填20个平行志愿
为了让更多学生“选我所爱”,新政策在志愿设置上也作了重大调整。
无论是中职升学还是专升本考试,均实行“院校+专业(类)”的平行志愿投档方式,每名考生最多可填报20个志愿,大大提高了录取机会。
同时,考试类别按大类划分,如“机械电子类”“经济管理类”“艺术设计类”等,学生可根据兴趣选择相近专业群,不再受限于过去严格的“专业对口”要求,给考生再次进行职业生涯规划的机会。
此外,职教高考安排在每年3月举行,早于普通高考。考生即使未被职教高考录取,仍可补报名参加普通高考,让考生在更多的机会中实现升学的梦想。
5.技能人才享“绿色通道”,世界冠军可保送本科
多项“硬核”奖励政策,为优秀技能人才脱颖而出提供坚实保障:
在世界技能大赛中获奖的中职或高职毕业生,经文化课考核合格后,可保送至本科院校就读;
获国家级职业技能竞赛奖项的中职生,在公共基础课达标后,可免试职业技能课,直接被职业本科录取;
退役大学生士兵服役期间荣立三等功及以上者,可免试入读本科;
非立功但在我省入伍的退役士兵,经申请可免考公共基础课,只需参加职业适应性测试。
这些政策释放出强烈信号:技能宝贵,奋斗光荣!
6.统一考试大纲发布,备考更有方向
为保障公平透明,贵州将同步发布中职对口升学和专升本的统一考试大纲,明确各科目考试范围、题型结构和能力要求。
大纲紧扣国家教学标准和产业需求,并结合贵州特色产业(如大数据、生态农业、旅游服务等)设定内容,引导学校“以考促教”,也让学生“按纲备考”,不再盲目刷题。
对于技工院校学生,专业分类将依据人社部门规定执行,确保不同体系的学生都能顺利对接升学通道。
7.阳光招生严把关,确保每一名考生权益
改革推进的同时,公平底线不容突破。贵州将深入实施招生“阳光工程”,严格资格审查,强化全过程监督。
命题队伍建设、虚拟仿真实训平台建设、考试安全管理等工作正加快推进。招生信息将及时公开,接受社会监督。
“我们要做的,不只是改考试,更是改观念。”省教育厅相关负责人强调,“希望通过这场改革,让更多人看到:走职业教育这条路,一样可以成才、成功,成就人生。”
贵州“职教高考”的启动,不仅是考试制度的变革,更是一场关于人才观、教育观的深层革新。未来,每一位怀揣技能梦想的年轻人,都能在这片土地上拥有属于自己的舞台——只要肯钻研,握紧扳手的手,也能拿到通往未来的钥匙。

